为落实共青团中央、教育部、全国学联联合下发的《关于推动高校学生会(研究生会)深化改革的若干意见》,并结合《关于巩固高校学生会(研究生会)改革成果的若干措施》文件要求,接受广大师生监督,现将我校2023—2024学年学生会(研究生会)改革情况公开如下。
一、改革自评表
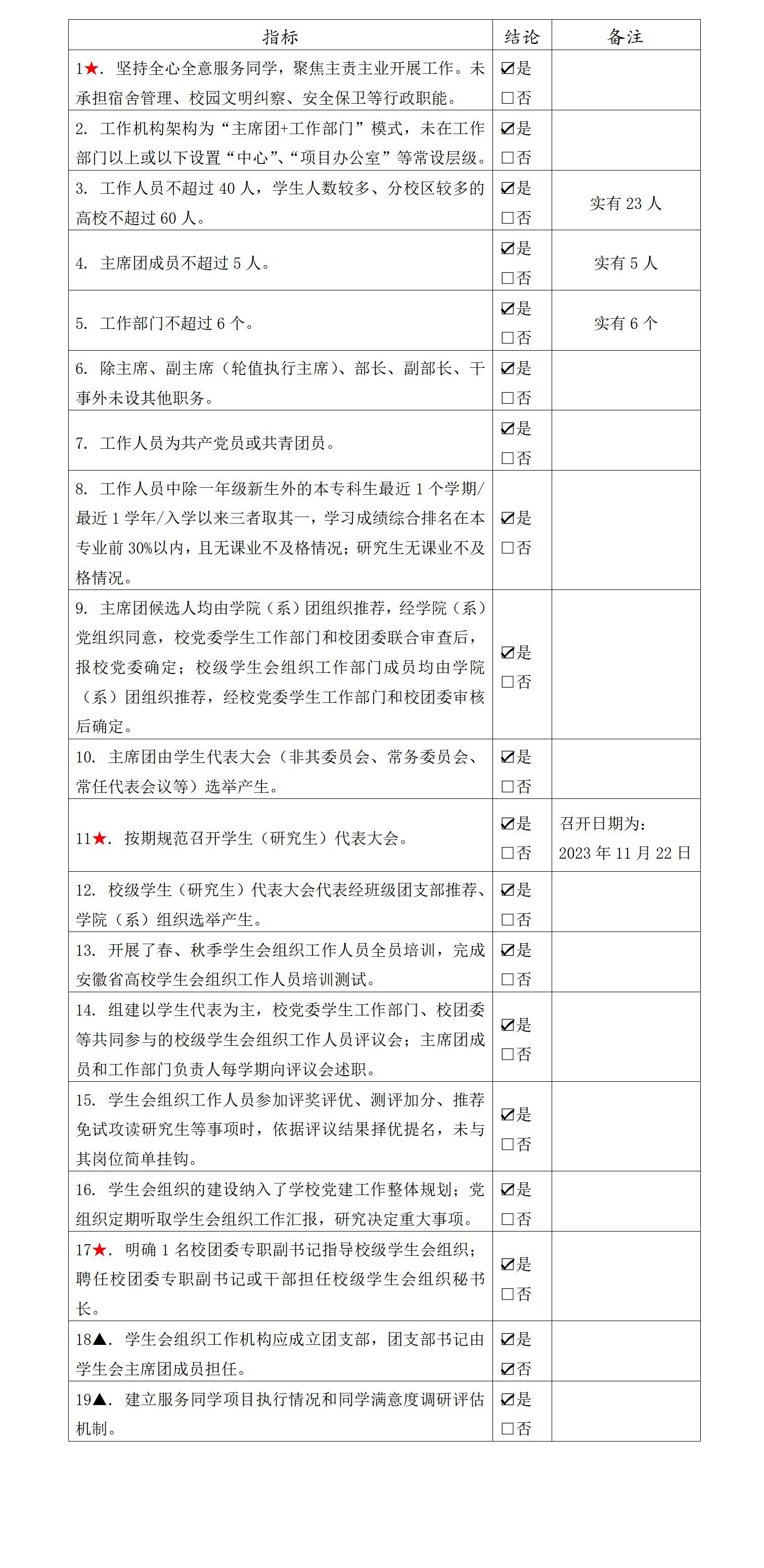
(一)校级学生会组织改革自评表
标注“★”为核心指标;标注“▲”为观测指标,2021—2022学年暂不作硬性要求。

(二)二级学生会组织(含二级院系、书院、分校区等学生会、研究生会)改革自评表

二、《点点app下载学生会章程》

三、校级组织工作机构组织架构表

四、校级组织工作人员名单

五、校级组织主席团成员候选人产生办法

六、校级组织主席团成员选举办法

七、校级学生(研究生)代表大会召开情况
召开时间:2023年11月22日
地点:学术交流中心一楼多功能厅
代表数量:249名
主要议程:
点点app下载第十二次学生代表大会
议程
一、听取并审议第十一届学生委员会工作报告和第十一届学生会工作报告;
二、听取并审议第十二次学生代表大会提案工作报告;
三、审议并通过《点点app下载学生会章程》(修正案);
四、选举产生第十二届学生委员会和第十二届学生会主席团;
五、宣读大会倡议书。
宣传报道链接:
https://mp.weixin.qq.com/s/A40r1Ayq5T2uHevC8dMqXA
现场照片:

八、校级学生(研究生)代表大会代表产生办法

九、主席团成员和工作部门负责人述职评议办法

十、校团委指导学生会主要责任人

“以上自评公开内容如有不实情况,可发送邮件至安徽省学联秘书处邮箱ahsxl@qq.com或全国学联秘书处邮箱xuelianban@126.com反映。”
